PROJET SSTV LORA 433,600 Jean-Luc F4GSC

Un espace dédié aux échanges techniques entre radioamateurs : antennes, propagation, équipements, modes numériques, expérimentations et optimisations. Partagez vos connaissances et trouvez des solutions à vos questions !
Avatar de l’utilisateur
F4HUX
Grand Manitou des Ondes
Messages : 38
Inscription : lun. mars 17, 2025 9:26 pm

Re: PROJET SSTV LORA 433,600 Jean-Luc F4GSC

Message par F4HUX »

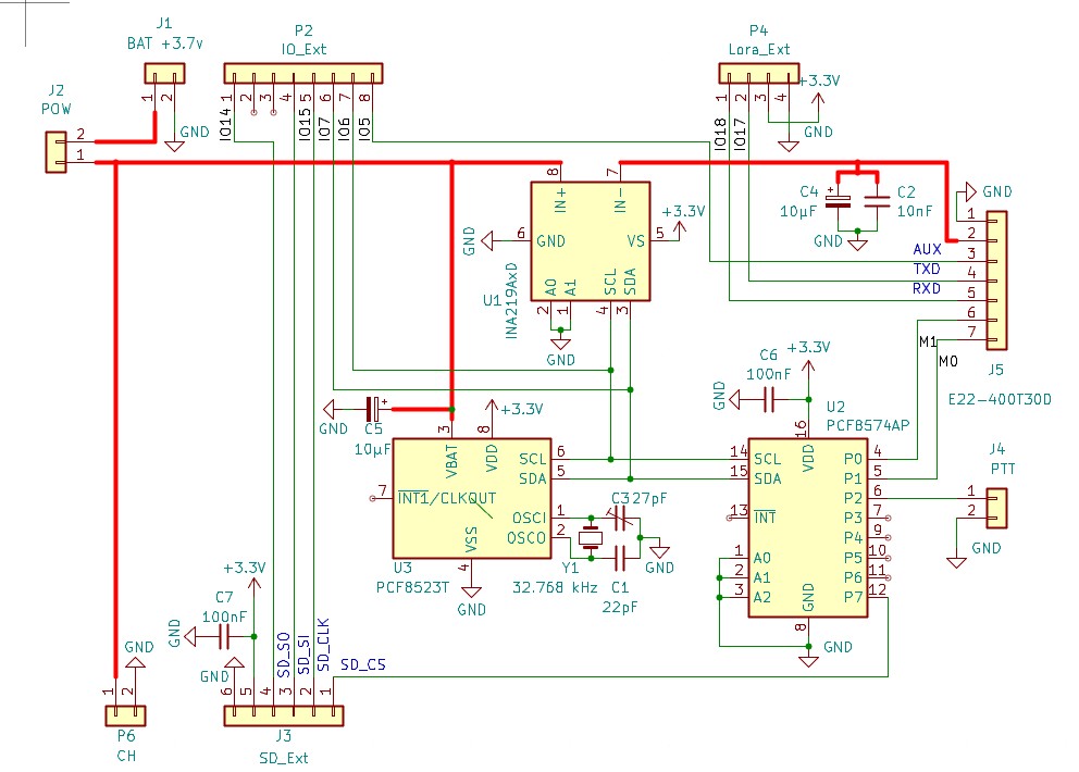
Le nouveau schéma Kicad de la carte de pilotage du transceiver LORA, carte SD, horloge temps réelle, PTT et mesure de la batterie. L'horloge est secourue par la batterie +3.7v qui sert aussi à alimenter l'ensemble.
La carte est connectée à la carte mère ESP32 par les connecteur P4,P2 et P6.
schema.jpg
schema.jpg (111.14 Kio) Consulté 3731 fois
F4HUX
Avatar de l’utilisateur
F4HUX
Grand Manitou des Ondes
Messages : 38
Inscription : lun. mars 17, 2025 9:26 pm

Re: PROJET SSTV LORA 433,600 Jean-Luc F4GSC

Message par F4HUX »

La vue 3D de la carte SSTV LORA 1 watt.
platine3d.jpg
platine3dverso.jpg
F4HUX
Avatar de l’utilisateur
F4HUX
Grand Manitou des Ondes
Messages : 38
Inscription : lun. mars 17, 2025 9:26 pm

Re: PROJET SSTV LORA 433,600 Jean-Luc F4GSC

Message par F4HUX »

Ci joint le document sur le fonctionnement de la SSTV analogique et les mesures faites avec un analyseur de spectre
élaboré par Jean-Luc F4CSG

A télécharger : Bonne lecture
Pierre
F4HUX
Répondre